二维码

扫一扫加入微信公众号

Top
网站首页 新闻 国内 国际 河南 焦作
时政要闻 专题 直播 网视 网谈 网评
今日头条 汽车 旅游 经济 美食
焦作关注 房产 娱乐 体育 市场
 焦作日报 手机报 经典微视频
 焦作晚报 “焦作+”客户端
 经典山阳 小记者 焦作论坛
 网上投稿 记 协 订报服务
  您现在的位置: 焦作网 > 新闻推荐 > 副头条 > 正文

新闻推荐

授权发布:国家新型城镇化规划(2014-2020年)
更新时间:2014-3-17 0:50:26    来源:新华社

    第五篇 提高城市可持续发展能力

    加快转变城市发展方式,优化城市空间结构,增强城市经济、基础设施、公共服务和资源环境对人口的承载能力,有效预防和治理“城市病”,建设和谐宜居、富有特色、充满活力的现代城市。

    第十四章 强化城市产业就业支撑

    调整优化城市产业布局和结构,促进城市经济转型升级,改善营商环境,增强经济活力,扩大就业容量,把城市打造成为创业乐园和创新摇篮。

    第一节 优化城市产业结构

    根据城市资源环境承载能力、要素禀赋和比较优势,培育发展各具特色的城市产业体系。改造提升传统产业,淘汰落后产能,壮大先进制造业和节能环保、新一代信息技术、生物、新能源、新材料、新能源汽车等战略性新兴产业。适应制造业转型升级要求,推动生产性服务业专业化、市场化、社会化发展,引导生产性服务业在中心城市、制造业密集区域集聚;适应居民消费需求多样化,提升生活性服务业水平,扩大服务供给,提高服务质量,推动特大城市和大城市形成以服务经济为主的产业结构。强化城市间专业化分工协作,增强中小城市产业承接能力,构建大中小城市和小城镇特色鲜明、优势互补的产业发展格局。推进城市污染企业治理改造和环保搬迁。支持资源枯竭城市发展接续替代产业。

    第二节 增强城市创新能力

    顺应科技进步和产业变革新趋势,发挥城市创新载体作用,依托科技、教育和人才资源优势,推动城市走创新驱动发展道路。营造创新的制度环境、政策环境、金融环境和文化氛围,激发全社会创新活力,推动技术创新、商业模式创新和管理创新。建立产学研协同创新机制,强化企业在技术创新中的主体地位,发挥大型企业创新骨干作用,激发中小企业创新活力。建设创新基地,集聚创新人才,培育创新集群,完善创新服务体系,发展创新公共平台和风险投资机构,推进创新成果资本化、产业化。加强知识产权运用和保护,健全技术创新激励机制。推动高等学校提高创新人才培养能力,加快现代职业教育体系建设,系统构建从中职、高职、本科层次职业教育到专业学位研究生教育的技术技能人才培养通道,推进中高职衔接和职普沟通。引导部分地方本科高等学校转型发展为应用技术类型高校。试行普通高校、高职院校、成人高校之间的学分转换,为学生多样化成才提供选择。

    第三节 营造良好就业创业环境

    发挥城市创业平台作用,充分利用城市规模经济产生的专业化分工效应,放宽政府管制,降低交易成本,激发创业活力。完善扶持创业的优惠政策,形成政府激励创业、社会支持创业、劳动者勇于创业新机制。运用财政支持、税费减免、创业投资引导、政策性金融服务、小额贷款担保等手段,为中小企业特别是创业型企业发展提供良好的经营环境,促进以创业带动就业。促进以高校毕业生为重点的青年就业和农村转移劳动力、城镇困难人员、退役军人就业。结合产业升级开发更多适合高校毕业生的就业岗位,实行激励高校毕业生自主创业政策,实施离校未就业高校毕业生就业促进计划。合理引导高校毕业生就业流向,鼓励其到中小城市创业就业。

    第十五章 优化城市空间结构和管理格局

    按照统一规划、协调推进、集约紧凑、疏密有致、环境优先的原则,统筹中心城区改造和新城新区建设,提高城市空间利用效率,改善城市人居环境。

    第一节 改造提升中心城区功能

    推动特大城市中心城区部分功能向卫星城疏散,强化大中城市中心城区高端服务、现代商贸、信息中介、创意创新等功能。完善中心城区功能组合,统筹规划地上地下空间开发,推动商业、办公、居住、生态空间与交通站点的合理布局与综合利用开发。制定城市市辖区设置标准,优化市辖区规模和结构。按照改造更新与保护修复并重的要求,健全旧城改造机制,优化提升旧城功能。加快城区老工业区搬迁改造,大力推进棚户区改造,稳步实施城中村改造,有序推进旧住宅小区综合整治、危旧住房和非成套住房改造,全面改善人居环境。

    第二节 严格规范新城新区建设

    严格新城新区设立条件,防止城市边界无序蔓延。因中心城区功能过度叠加、人口密度过高或规避自然灾害等原因,确需规划建设新城新区,必须以人口密度、产出强度和资源环境承载力为基准,与行政区划相协调,科学合理编制规划,严格控制建设用地规模,控制建设标准过度超前。统筹生产区、办公区、生活区、商业区等功能区规划建设,推进功能混合和产城融合,在集聚产业的同时集聚人口,防止新城新区空心化。加强现有开发区城市功能改造,推动单一生产功能向城市综合功能转型,为促进人口集聚、发展服务经济拓展空间。

    第三节 改善城乡接合部环境

    提升城乡接合部规划建设和管理服务水平,促进社区化发展,增强服务城市、带动农村、承接转移人口功能。加快城区基础设施和公共服务设施向城乡接合部地区延伸覆盖,规范建设行为,加强环境整治和社会综合治理,改善生活居住条件。保护生态用地和农用地,形成有利于改善城市生态环境质量的生态缓冲地带。

    第十六章 提升城市基本公共服务水平

    加强市政公用设施和公共服务设施建设,增加基本公共服务供给,增强对人口集聚和服务的支撑能力。

    第一节 优先发展城市公共交通

    将公共交通放在城市交通发展的首要位置,加快构建以公共交通为主体的城市机动化出行系统,积极发展快速公共汽车、现代有轨电车等大容量地面公共交通系统,科学有序推进城市轨道交通建设。优化公共交通站点和线路设置,推动形成公共交通优先通行网络,提高覆盖率、准点率和运行速度,基本实现100万人口以上城市中心城区公共交通站点500米全覆盖。强化交通综合管理,有效调控、合理引导个体机动化交通需求。推动各种交通方式、城市道路交通管理系统的信息共享和资源整合。

    第二节 加强市政公用设施建设

    建设安全高效便利的生活服务和市政公用设施网络体系。优化社区生活设施布局,健全社区养老服务体系,完善便民利民服务网络,打造包括物流配送、便民超市、平价菜店、家庭服务中心等在内的便捷生活服务圈。加强无障碍环境建设。合理布局建设公益性菜市场、农产品批发市场。统筹电力、通信、给排水、供热、燃气等地下管网建设,推行城市综合管廊,新建城市主干道路、城市新区、各类园区应实行城市地下管网综合管廊模式。加强城镇水源地保护与建设和供水设施改造与建设,确保城镇供水安全。加强防洪设施建设,完善城市排水与暴雨外洪内涝防治体系,提高应对极端天气能力。建设安全可靠、技术先进、管理规范的新型配电网络体系,加快推进城市清洁能源供应设施建设,完善燃气输配、储备和供应保障系统,大力发展热电联产,淘汰燃煤小锅炉。加强城镇污水处理及再生利用设施建设,推进雨污分流改造和污泥无害化处置。提高城镇生活垃圾无害化处理能力。合理布局建设城市停车场和立体车库,新建大中型商业设施要配建货物装卸作业区和停车场,新建办公区和住宅小区要配建地下停车场。

    第三节 完善基本公共服务体系

    根据城镇常住人口增长趋势和空间分布,统筹布局建设学校、医疗卫生机构、文化设施、体育场所等公共服务设施。优化学校布局和建设规模,合理配置中小学和幼儿园资源。加强社区卫生服务机构建设,健全与医院分工协作、双向转诊的城市医疗服务体系。完善重大疾病防控、妇幼保健等专业公共卫生和计划生育服务网络。加强公共文化、公共体育、就业服务、社保经办和便民利民服务设施建设。创新公共服务供给方式,引入市场机制,扩大政府购买服务规模,实现供给主体和方式多元化,根据经济社会发展状况和财力水平,逐步提高城镇居民基本公共服务水平,在学有所教、劳有所得、病有所医、老有所养、住有所居上持续取得新进展。

    第十七章 提高城市规划建设水平

    适应新型城镇化发展要求,提高城市规划科学性,加强空间开发管制,健全规划管理体制机制,严格建筑规范和质量管理,强化实施监督,提高城市规划管理水平和建筑质量。

    第一节 创新规划理念

    把以人为本、尊重自然、传承历史、绿色低碳理念融入城市规划全过程。城市规划要由扩张性规划逐步转向限定城市边界、优化空间结构的规划,科学确立城市功能定位和形态,加强城市空间开发利用管制,合理划定城市“三区四线”,合理确定城市规模、开发边界、开发强度和保护性空间,加强道路红线和建筑红线对建设项目的定位控制。统筹规划城市空间功能布局,促进城市用地功能适度混合。合理设定不同功能区土地开发利用的容积率、绿化率、地面渗透率等规范性要求。建立健全城市地下空间开发利用协调机制。统筹规划市区、城郊和周边乡村发展。

    第二节 完善规划程序

    完善城市规划前期研究、规划编制、衔接协调、专家论证、公众参与、审查审批、实施管理、评估修编等工作程序,探索设立城市总规划师制度,提高规划编制科学化、民主化水平。推行城市规划政务公开,加大公开公示力度。加强城市规划与经济社会发展、主体功能区建设、国土资源利用、生态环境保护、基础设施建设等规划的相互衔接。推动有条件地区的经济社会发展总体规划、城市规划、土地利用规划等“多规合一”。

    第三节 强化规划管控

    保持城市规划权威性、严肃性和连续性,坚持一本规划一张蓝图持之以恒加以落实,防止换一届领导改一次规划。加强规划实施全过程监管,确保依规划进行开发建设。健全国家城乡规划督察员制度,以规划强制性内容为重点,加强规划实施督察,对违反规划行为进行事前事中监管。严格实行规划实施责任追究制度,加大对政府部门、开发主体、居民个人违法违规行为的责任追究和处罚力度。制定城市规划建设考核指标体系,加强地方人大对城市规划实施的监督检查,将城市规划实施情况纳入地方党政领导干部考核和离任审计。运用信息化等手段,强化对城市规划管控的技术支撑。

    第四节 严格建筑质量管理

    强化建筑设计、施工、监理和建筑材料、装修装饰等全流程质量管控。严格执行先勘察、后设计、再施工的基本建设程序,加强建筑市场各类主体的资质资格管理,推行质量体系认证制度,加大建筑工人职业技能培训力度。坚决打击建筑工程招投标、分包转包、材料采购、竣工验收等环节的违法违规行为,惩治擅自改变房屋建筑主体和承重结构等违规行为。健全建筑档案登记、查询和管理制度,强化建筑质量责任追究和处罚,实行建筑质量责任终身追究制度。

    第十八章 推动新型城市建设

    顺应现代城市发展新理念新趋势,推动城市绿色发展,提高智能化水平,增强历史文化魅力,全面提升城市内在品质。

    第一节 加快绿色城市建设

    将生态文明理念全面融入城市发展,构建绿色生产方式、生活方式和消费模式。严格控制高耗能、高排放行业发展。节约集约利用土地、水和能源等资源,促进资源循环利用,控制总量,提高效率。加快建设可再生能源体系,推动分布式太阳能、风能、生物质能、地热能多元化、规模化应用,提高新能源和可再生能源利用比例。实施绿色建筑行动计划,完善绿色建筑标准及认证体系、扩大强制执行范围,加快既有建筑节能改造,大力发展绿色建材,强力推进建筑工业化。合理控制机动车保有量,加快新能源汽车推广应用,改善步行、自行车出行条件,倡导绿色出行。实施大气污染防治行动计划,开展区域联防联控联治,改善城市空气质量。完善废旧商品回收体系和垃圾分类处理系统,加强城市固体废弃物循环利用和无害化处置。合理划定生态保护红线,扩大城市生态空间,增加森林、湖泊、湿地面积,将农村废弃地、其他污染土地、工矿用地转化为生态用地,在城镇化地区合理建设绿色生态廊道。

    第二节 推进智慧城市建设

    统筹城市发展的物质资源、信息资源和智力资源利用,推动物联网、云计算、大数据等新一代信息技术创新应用,实现与城市经济社会发展深度融合。强化信息网络、数据中心等信息基础设施建设。促进跨部门、跨行业、跨地区的政务信息共享和业务协同,强化信息资源社会化开发利用,推广智慧化信息应用和新型信息服务,促进城市规划管理信息化、基础设施智能化、公共服务便捷化、产业发展现代化、社会治理精细化。增强城市要害信息系统和关键信息资源的安全保障能力。

    第三节 注重人文城市建设

    发掘城市文化资源,强化文化传承创新,把城市建设成为历史底蕴厚重、时代特色鲜明的人文魅力空间。注重在旧城改造中保护历史文化遗产、民族文化风格和传统风貌,促进功能提升与文化文物保护相结合。注重在新城新区建设中融入传统文化元素,与原有城市自然人文特征相协调。加强历史文化名城名镇、历史文化街区、民族风情小镇文化资源挖掘和文化生态的整体保护,传承和弘扬优秀传统文化,推动地方特色文化发展,保存城市文化记忆。培育和践行社会主义核心价值观,加快完善文化管理体制和文化生产经营机制,建立健全现代公共文化服务体系、现代文化市场体系。鼓励城市文化多样化发展,促进传统文化与现代文化、本土文化与外来文化交融,形成多元开放的现代城市文化。

    第十九章 加强和创新城市社会治理

    树立以人为本、服务为先理念,完善城市治理结构,创新城市治理方式,提升城市社会治理水平。

    第一节 完善城市治理结构

    顺应城市社会结构变化新趋势,创新社会治理体制,加强党委领导,发挥政府主导作用,鼓励和支持社会各方面参与,实现政府治理和社会自我调节、居民自治良性互动。坚持依法治理,加强法治保障,运用法治思维和法治方式化解社会矛盾。坚持综合治理,强化道德约束,规范社会行为,调节利益关系,协调社会关系,解决社会问题。坚持源头治理,标本兼治、重在治本,以网格化管理、社会化服务为方向,健全基层综合服务管理平台,及时反映和协调人民群众各方面各层次利益诉求。加强城市社会治理法律法规、体制机制、人才队伍和信息化建设。激发社会组织活力,加快实施政社分开,推进社会组织明确权责、依法自治、发挥作用。适合由社会组织提供的公共服务和解决的事项,交由社会组织承担。

    第二节 强化社区自治和服务功能

    健全社区党组织领导的基层群众自治制度,推进社区居民依法民主管理社区公共事务和公益事业。加快公共服务向社区延伸,整合人口、劳动就业、社保、民政、卫生计生、文化以及综治、维稳、信访等管理职能和服务资源,加快社区信息化建设,构建社区综合服务管理平台。发挥业主委员会、物业管理机构、驻区单位积极作用,引导各类社会组织、志愿者参与社区服务和管理。加强社区社会工作专业人才和志愿者队伍建设,推进社区工作人员专业化和职业化。加强流动人口服务管理。

    第三节 创新社会治安综合治理

    建立健全源头治理、动态协调、应急处置相互衔接、相互支撑的社会治安综合治理机制。创新立体化社会治安防控体系,改进治理方式,促进多部门城市管理职能整合,鼓励社会力量积极参与社会治安综合治理。及时解决影响人民群众安全的社会治安问题,加强对城市治安复杂部位的治安整治和管理。理顺城管执法体制,提高执法和服务水平。加大依法管理网络力度,加快完善互联网管理领导体制,确保国家网络和信息安全。

    第四节 健全防灾减灾救灾体制

    完善城市应急管理体系,加强防灾减灾能力建设,强化行政问责制和责任追究制。着眼抵御台风、洪涝、沙尘暴、冰雪、干旱、地震、山体滑坡等自然灾害,完善灾害监测和预警体系,加强城市消防、防洪、排水防涝、抗震等设施和救援救助能力建设,提高城市建筑灾害设防标准,合理规划布局和建设应急避难场所,强化公共建筑物和设施应急避难功能。完善突发公共事件应急预案和应急保障体系。加强灾害分析和信息公开,开展市民风险防范和自救互救教育,建立巨灾保险制度,发挥社会力量在应急管理中的作用。

 

上一页  [1] [2] [3] [4] [5] [6] [7] [8] [9] 下一页

文章编辑:wxj 
焦作网免责声明:

本网所有稿件,未经许可不得转载。
转载稿件不代表本网观点,如有异议请联系我们即可处理。
刊发、转载的稿件,作者可联系本网申领稿酬。


授权发布:国家新型城镇化规划(2014-2020年)
2014-3-17 0:50:26    来源:新华社

    第五篇 提高城市可持续发展能力

    加快转变城市发展方式,优化城市空间结构,增强城市经济、基础设施、公共服务和资源环境对人口的承载能力,有效预防和治理“城市病”,建设和谐宜居、富有特色、充满活力的现代城市。

    第十四章 强化城市产业就业支撑

    调整优化城市产业布局和结构,促进城市经济转型升级,改善营商环境,增强经济活力,扩大就业容量,把城市打造成为创业乐园和创新摇篮。

    第一节 优化城市产业结构

    根据城市资源环境承载能力、要素禀赋和比较优势,培育发展各具特色的城市产业体系。改造提升传统产业,淘汰落后产能,壮大先进制造业和节能环保、新一代信息技术、生物、新能源、新材料、新能源汽车等战略性新兴产业。适应制造业转型升级要求,推动生产性服务业专业化、市场化、社会化发展,引导生产性服务业在中心城市、制造业密集区域集聚;适应居民消费需求多样化,提升生活性服务业水平,扩大服务供给,提高服务质量,推动特大城市和大城市形成以服务经济为主的产业结构。强化城市间专业化分工协作,增强中小城市产业承接能力,构建大中小城市和小城镇特色鲜明、优势互补的产业发展格局。推进城市污染企业治理改造和环保搬迁。支持资源枯竭城市发展接续替代产业。

    第二节 增强城市创新能力

    顺应科技进步和产业变革新趋势,发挥城市创新载体作用,依托科技、教育和人才资源优势,推动城市走创新驱动发展道路。营造创新的制度环境、政策环境、金融环境和文化氛围,激发全社会创新活力,推动技术创新、商业模式创新和管理创新。建立产学研协同创新机制,强化企业在技术创新中的主体地位,发挥大型企业创新骨干作用,激发中小企业创新活力。建设创新基地,集聚创新人才,培育创新集群,完善创新服务体系,发展创新公共平台和风险投资机构,推进创新成果资本化、产业化。加强知识产权运用和保护,健全技术创新激励机制。推动高等学校提高创新人才培养能力,加快现代职业教育体系建设,系统构建从中职、高职、本科层次职业教育到专业学位研究生教育的技术技能人才培养通道,推进中高职衔接和职普沟通。引导部分地方本科高等学校转型发展为应用技术类型高校。试行普通高校、高职院校、成人高校之间的学分转换,为学生多样化成才提供选择。

    第三节 营造良好就业创业环境

    发挥城市创业平台作用,充分利用城市规模经济产生的专业化分工效应,放宽政府管制,降低交易成本,激发创业活力。完善扶持创业的优惠政策,形成政府激励创业、社会支持创业、劳动者勇于创业新机制。运用财政支持、税费减免、创业投资引导、政策性金融服务、小额贷款担保等手段,为中小企业特别是创业型企业发展提供良好的经营环境,促进以创业带动就业。促进以高校毕业生为重点的青年就业和农村转移劳动力、城镇困难人员、退役军人就业。结合产业升级开发更多适合高校毕业生的就业岗位,实行激励高校毕业生自主创业政策,实施离校未就业高校毕业生就业促进计划。合理引导高校毕业生就业流向,鼓励其到中小城市创业就业。

    第十五章 优化城市空间结构和管理格局

    按照统一规划、协调推进、集约紧凑、疏密有致、环境优先的原则,统筹中心城区改造和新城新区建设,提高城市空间利用效率,改善城市人居环境。

    第一节 改造提升中心城区功能

    推动特大城市中心城区部分功能向卫星城疏散,强化大中城市中心城区高端服务、现代商贸、信息中介、创意创新等功能。完善中心城区功能组合,统筹规划地上地下空间开发,推动商业、办公、居住、生态空间与交通站点的合理布局与综合利用开发。制定城市市辖区设置标准,优化市辖区规模和结构。按照改造更新与保护修复并重的要求,健全旧城改造机制,优化提升旧城功能。加快城区老工业区搬迁改造,大力推进棚户区改造,稳步实施城中村改造,有序推进旧住宅小区综合整治、危旧住房和非成套住房改造,全面改善人居环境。

    第二节 严格规范新城新区建设

    严格新城新区设立条件,防止城市边界无序蔓延。因中心城区功能过度叠加、人口密度过高或规避自然灾害等原因,确需规划建设新城新区,必须以人口密度、产出强度和资源环境承载力为基准,与行政区划相协调,科学合理编制规划,严格控制建设用地规模,控制建设标准过度超前。统筹生产区、办公区、生活区、商业区等功能区规划建设,推进功能混合和产城融合,在集聚产业的同时集聚人口,防止新城新区空心化。加强现有开发区城市功能改造,推动单一生产功能向城市综合功能转型,为促进人口集聚、发展服务经济拓展空间。

    第三节 改善城乡接合部环境

    提升城乡接合部规划建设和管理服务水平,促进社区化发展,增强服务城市、带动农村、承接转移人口功能。加快城区基础设施和公共服务设施向城乡接合部地区延伸覆盖,规范建设行为,加强环境整治和社会综合治理,改善生活居住条件。保护生态用地和农用地,形成有利于改善城市生态环境质量的生态缓冲地带。

    第十六章 提升城市基本公共服务水平

    加强市政公用设施和公共服务设施建设,增加基本公共服务供给,增强对人口集聚和服务的支撑能力。

    第一节 优先发展城市公共交通

    将公共交通放在城市交通发展的首要位置,加快构建以公共交通为主体的城市机动化出行系统,积极发展快速公共汽车、现代有轨电车等大容量地面公共交通系统,科学有序推进城市轨道交通建设。优化公共交通站点和线路设置,推动形成公共交通优先通行网络,提高覆盖率、准点率和运行速度,基本实现100万人口以上城市中心城区公共交通站点500米全覆盖。强化交通综合管理,有效调控、合理引导个体机动化交通需求。推动各种交通方式、城市道路交通管理系统的信息共享和资源整合。

    第二节 加强市政公用设施建设

    建设安全高效便利的生活服务和市政公用设施网络体系。优化社区生活设施布局,健全社区养老服务体系,完善便民利民服务网络,打造包括物流配送、便民超市、平价菜店、家庭服务中心等在内的便捷生活服务圈。加强无障碍环境建设。合理布局建设公益性菜市场、农产品批发市场。统筹电力、通信、给排水、供热、燃气等地下管网建设,推行城市综合管廊,新建城市主干道路、城市新区、各类园区应实行城市地下管网综合管廊模式。加强城镇水源地保护与建设和供水设施改造与建设,确保城镇供水安全。加强防洪设施建设,完善城市排水与暴雨外洪内涝防治体系,提高应对极端天气能力。建设安全可靠、技术先进、管理规范的新型配电网络体系,加快推进城市清洁能源供应设施建设,完善燃气输配、储备和供应保障系统,大力发展热电联产,淘汰燃煤小锅炉。加强城镇污水处理及再生利用设施建设,推进雨污分流改造和污泥无害化处置。提高城镇生活垃圾无害化处理能力。合理布局建设城市停车场和立体车库,新建大中型商业设施要配建货物装卸作业区和停车场,新建办公区和住宅小区要配建地下停车场。

    第三节 完善基本公共服务体系

    根据城镇常住人口增长趋势和空间分布,统筹布局建设学校、医疗卫生机构、文化设施、体育场所等公共服务设施。优化学校布局和建设规模,合理配置中小学和幼儿园资源。加强社区卫生服务机构建设,健全与医院分工协作、双向转诊的城市医疗服务体系。完善重大疾病防控、妇幼保健等专业公共卫生和计划生育服务网络。加强公共文化、公共体育、就业服务、社保经办和便民利民服务设施建设。创新公共服务供给方式,引入市场机制,扩大政府购买服务规模,实现供给主体和方式多元化,根据经济社会发展状况和财力水平,逐步提高城镇居民基本公共服务水平,在学有所教、劳有所得、病有所医、老有所养、住有所居上持续取得新进展。

    第十七章 提高城市规划建设水平

    适应新型城镇化发展要求,提高城市规划科学性,加强空间开发管制,健全规划管理体制机制,严格建筑规范和质量管理,强化实施监督,提高城市规划管理水平和建筑质量。

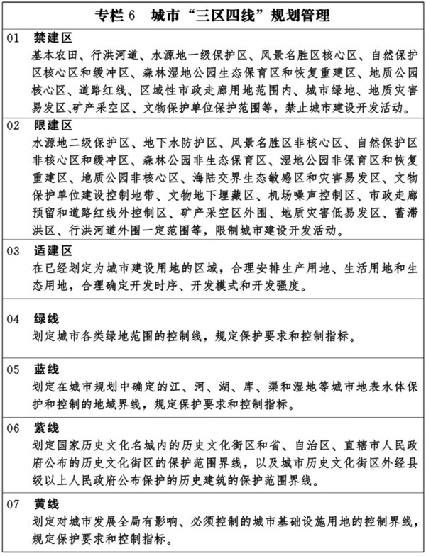
    第一节 创新规划理念

    把以人为本、尊重自然、传承历史、绿色低碳理念融入城市规划全过程。城市规划要由扩张性规划逐步转向限定城市边界、优化空间结构的规划,科学确立城市功能定位和形态,加强城市空间开发利用管制,合理划定城市“三区四线”,合理确定城市规模、开发边界、开发强度和保护性空间,加强道路红线和建筑红线对建设项目的定位控制。统筹规划城市空间功能布局,促进城市用地功能适度混合。合理设定不同功能区土地开发利用的容积率、绿化率、地面渗透率等规范性要求。建立健全城市地下空间开发利用协调机制。统筹规划市区、城郊和周边乡村发展。

    第二节 完善规划程序

    完善城市规划前期研究、规划编制、衔接协调、专家论证、公众参与、审查审批、实施管理、评估修编等工作程序,探索设立城市总规划师制度,提高规划编制科学化、民主化水平。推行城市规划政务公开,加大公开公示力度。加强城市规划与经济社会发展、主体功能区建设、国土资源利用、生态环境保护、基础设施建设等规划的相互衔接。推动有条件地区的经济社会发展总体规划、城市规划、土地利用规划等“多规合一”。

    第三节 强化规划管控

    保持城市规划权威性、严肃性和连续性,坚持一本规划一张蓝图持之以恒加以落实,防止换一届领导改一次规划。加强规划实施全过程监管,确保依规划进行开发建设。健全国家城乡规划督察员制度,以规划强制性内容为重点,加强规划实施督察,对违反规划行为进行事前事中监管。严格实行规划实施责任追究制度,加大对政府部门、开发主体、居民个人违法违规行为的责任追究和处罚力度。制定城市规划建设考核指标体系,加强地方人大对城市规划实施的监督检查,将城市规划实施情况纳入地方党政领导干部考核和离任审计。运用信息化等手段,强化对城市规划管控的技术支撑。

    第四节 严格建筑质量管理

    强化建筑设计、施工、监理和建筑材料、装修装饰等全流程质量管控。严格执行先勘察、后设计、再施工的基本建设程序,加强建筑市场各类主体的资质资格管理,推行质量体系认证制度,加大建筑工人职业技能培训力度。坚决打击建筑工程招投标、分包转包、材料采购、竣工验收等环节的违法违规行为,惩治擅自改变房屋建筑主体和承重结构等违规行为。健全建筑档案登记、查询和管理制度,强化建筑质量责任追究和处罚,实行建筑质量责任终身追究制度。

    第十八章 推动新型城市建设

    顺应现代城市发展新理念新趋势,推动城市绿色发展,提高智能化水平,增强历史文化魅力,全面提升城市内在品质。

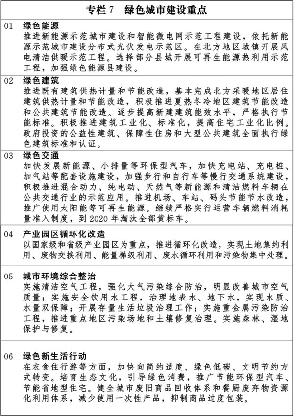
    第一节 加快绿色城市建设

    将生态文明理念全面融入城市发展,构建绿色生产方式、生活方式和消费模式。严格控制高耗能、高排放行业发展。节约集约利用土地、水和能源等资源,促进资源循环利用,控制总量,提高效率。加快建设可再生能源体系,推动分布式太阳能、风能、生物质能、地热能多元化、规模化应用,提高新能源和可再生能源利用比例。实施绿色建筑行动计划,完善绿色建筑标准及认证体系、扩大强制执行范围,加快既有建筑节能改造,大力发展绿色建材,强力推进建筑工业化。合理控制机动车保有量,加快新能源汽车推广应用,改善步行、自行车出行条件,倡导绿色出行。实施大气污染防治行动计划,开展区域联防联控联治,改善城市空气质量。完善废旧商品回收体系和垃圾分类处理系统,加强城市固体废弃物循环利用和无害化处置。合理划定生态保护红线,扩大城市生态空间,增加森林、湖泊、湿地面积,将农村废弃地、其他污染土地、工矿用地转化为生态用地,在城镇化地区合理建设绿色生态廊道。

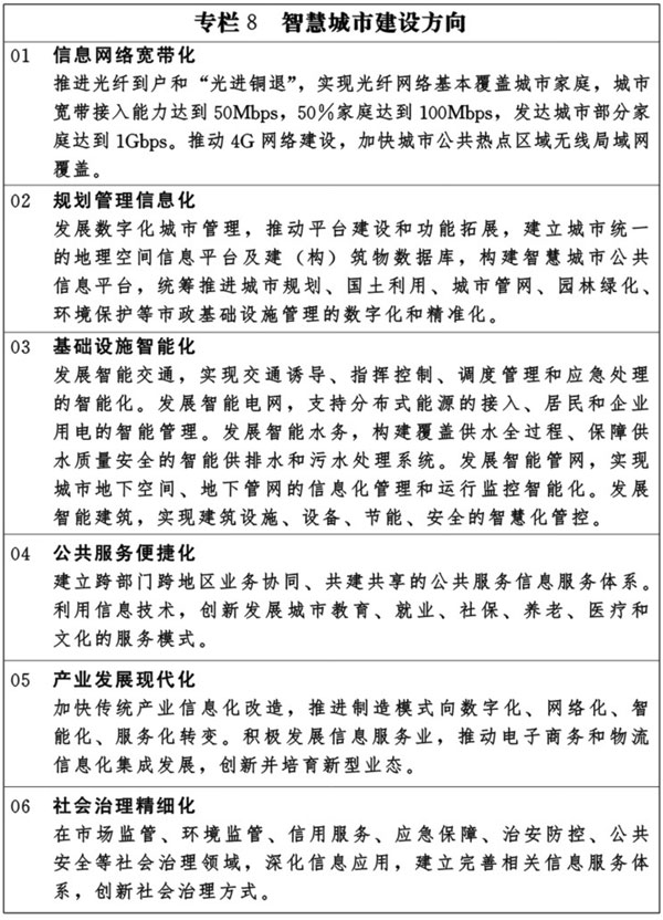
    第二节 推进智慧城市建设

    统筹城市发展的物质资源、信息资源和智力资源利用,推动物联网、云计算、大数据等新一代信息技术创新应用,实现与城市经济社会发展深度融合。强化信息网络、数据中心等信息基础设施建设。促进跨部门、跨行业、跨地区的政务信息共享和业务协同,强化信息资源社会化开发利用,推广智慧化信息应用和新型信息服务,促进城市规划管理信息化、基础设施智能化、公共服务便捷化、产业发展现代化、社会治理精细化。增强城市要害信息系统和关键信息资源的安全保障能力。

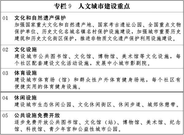
    第三节 注重人文城市建设

    发掘城市文化资源,强化文化传承创新,把城市建设成为历史底蕴厚重、时代特色鲜明的人文魅力空间。注重在旧城改造中保护历史文化遗产、民族文化风格和传统风貌,促进功能提升与文化文物保护相结合。注重在新城新区建设中融入传统文化元素,与原有城市自然人文特征相协调。加强历史文化名城名镇、历史文化街区、民族风情小镇文化资源挖掘和文化生态的整体保护,传承和弘扬优秀传统文化,推动地方特色文化发展,保存城市文化记忆。培育和践行社会主义核心价值观,加快完善文化管理体制和文化生产经营机制,建立健全现代公共文化服务体系、现代文化市场体系。鼓励城市文化多样化发展,促进传统文化与现代文化、本土文化与外来文化交融,形成多元开放的现代城市文化。

    第十九章 加强和创新城市社会治理

    树立以人为本、服务为先理念,完善城市治理结构,创新城市治理方式,提升城市社会治理水平。

    第一节 完善城市治理结构

    顺应城市社会结构变化新趋势,创新社会治理体制,加强党委领导,发挥政府主导作用,鼓励和支持社会各方面参与,实现政府治理和社会自我调节、居民自治良性互动。坚持依法治理,加强法治保障,运用法治思维和法治方式化解社会矛盾。坚持综合治理,强化道德约束,规范社会行为,调节利益关系,协调社会关系,解决社会问题。坚持源头治理,标本兼治、重在治本,以网格化管理、社会化服务为方向,健全基层综合服务管理平台,及时反映和协调人民群众各方面各层次利益诉求。加强城市社会治理法律法规、体制机制、人才队伍和信息化建设。激发社会组织活力,加快实施政社分开,推进社会组织明确权责、依法自治、发挥作用。适合由社会组织提供的公共服务和解决的事项,交由社会组织承担。

    第二节 强化社区自治和服务功能

    健全社区党组织领导的基层群众自治制度,推进社区居民依法民主管理社区公共事务和公益事业。加快公共服务向社区延伸,整合人口、劳动就业、社保、民政、卫生计生、文化以及综治、维稳、信访等管理职能和服务资源,加快社区信息化建设,构建社区综合服务管理平台。发挥业主委员会、物业管理机构、驻区单位积极作用,引导各类社会组织、志愿者参与社区服务和管理。加强社区社会工作专业人才和志愿者队伍建设,推进社区工作人员专业化和职业化。加强流动人口服务管理。

    第三节 创新社会治安综合治理

    建立健全源头治理、动态协调、应急处置相互衔接、相互支撑的社会治安综合治理机制。创新立体化社会治安防控体系,改进治理方式,促进多部门城市管理职能整合,鼓励社会力量积极参与社会治安综合治理。及时解决影响人民群众安全的社会治安问题,加强对城市治安复杂部位的治安整治和管理。理顺城管执法体制,提高执法和服务水平。加大依法管理网络力度,加快完善互联网管理领导体制,确保国家网络和信息安全。

    第四节 健全防灾减灾救灾体制

    完善城市应急管理体系,加强防灾减灾能力建设,强化行政问责制和责任追究制。着眼抵御台风、洪涝、沙尘暴、冰雪、干旱、地震、山体滑坡等自然灾害,完善灾害监测和预警体系,加强城市消防、防洪、排水防涝、抗震等设施和救援救助能力建设,提高城市建筑灾害设防标准,合理规划布局和建设应急避难场所,强化公共建筑物和设施应急避难功能。完善突发公共事件应急预案和应急保障体系。加强灾害分析和信息公开,开展市民风险防范和自救互救教育,建立巨灾保险制度,发挥社会力量在应急管理中的作用。

 

上一页  [1] [2] [3] [4] [5] [6] [7] [8] [9] 下一页

文章编辑:wxj 
 

版权声明 | 焦作日报社简介 | 焦作网简介 | 网上订报 | 联系我们
版权所有:河南省焦作日报社 未经授权,请勿转载或建立镜像。
《焦作日报》遗失声明热线:(0391)8797096 邮编:454002
本网违法和不良信息举报电话:(0391)8797000 举报邮箱:jzrbcn@163.com
河南省“网络敲诈和有偿删帖”专项整治工作热线:0371-65598032 举报网站:www.henanjubao.com
公安部网络违法犯罪举报网 河南省互联网违法和不良信息举报中心 豫ICP备14012713号
焦公网安备4108000005 豫公网安备41080202000004号 互联网新闻信息服务许可证:41120180801
地址:焦作市人民路1159号 报业·国贸大厦 


扫一扫在手机打开当前页
版权所有:河南省焦作日报社 未经授权,请勿转载或建立镜像。
互联网新闻信息服务许可证:41120180801 电话:(0391)8797000