二维码

扫一扫加入微信公众号

Top
网站首页 新闻 国内 国际 河南 焦作
时政要闻 专题 直播 网视 网谈 网评
今日头条 汽车 旅游 经济 美食
焦作关注 房产 娱乐 体育 市场
 焦作日报 手机报 经典微视频
 焦作晚报 “焦作+”客户端
 经典山阳 小记者 焦作论坛
 网上投稿 记 协 订报服务
  您现在的位置: 焦作网 > 新闻推荐 > 副头条 > 正文

新闻推荐

授权发布:国家新型城镇化规划(2014-2020年)
更新时间:2014-3-17 0:50:26    来源:新华社

 

    第三篇 有序推进农业转移人口市民化

    按照尊重意愿、自主选择,因地制宜、分步推进,存量优先、带动增量的原则,以农业转移人口为重点,兼顾高校和职业技术院校毕业生、城镇间异地就业人员和城区城郊农业人口,统筹推进户籍制度改革和基本公共服务均等化。

    第六章 推进符合条件农业转移人口落户城镇

    逐步使符合条件的农业转移人口落户城镇,不仅要放开小城镇落户限制,也要放宽大中城市落户条件。

    第一节 健全农业转移人口落户制度

    各类城镇要健全农业转移人口落户制度,根据综合承载能力和发展潜力,以就业年限、居住年限、城镇社会保险参保年限等为基准条件,因地制宜制定具体的农业转移人口落户标准,并向全社会公布,引导农业转移人口在城镇落户的预期和选择。

    第二节 实施差别化落户政策

    以合法稳定就业和合法稳定住所(含租赁)等为前置条件,全面放开建制镇和小城市落户限制,有序放开城区人口50万-100万的城市落户限制,合理放开城区人口100万-300万的大城市落户限制,合理确定城区人口300万-500万的大城市落户条件,严格控制城区人口500万以上的特大城市人口规模。大中城市可设置参加城镇社会保险年限的要求,但最高年限不得超过5年。特大城市可采取积分制等方式设置阶梯式落户通道调控落户规模和节奏。

    第七章 推进农业转移人口享有城镇基本公共服务

    农村劳动力在城乡间流动就业是长期现象,按照保障基本、循序渐进的原则,积极推进城镇基本公共服务由主要对本地户籍人口提供向对常住人口提供转变,逐步解决在城镇就业居住但未落户的农业转移人口享有城镇基本公共服务问题。

    第一节 保障随迁子女平等享有受教育权利

    建立健全全国中小学生学籍信息管理系统,为学生学籍转接提供便捷服务。将农民工随迁子女义务教育纳入各级政府教育发展规划和财政保障范畴,合理规划学校布局,科学核定教师编制,足额拨付教育经费,保障农民工随迁子女以公办学校为主接受义务教育。对未能在公办学校就学的,采取政府购买服务等方式,保障农民工随迁子女在普惠性民办学校接受义务教育的权利。逐步完善农民工随迁子女在流入地接受中等职业教育免学费和普惠性学前教育的政策,推动各地建立健全农民工随迁子女接受义务教育后在流入地参加升学考试的实施办法。

    第二节 完善公共就业创业服务体系

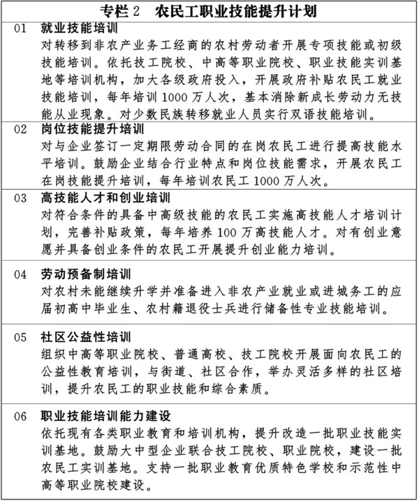
    加强农民工职业技能培训,提高就业创业能力和职业素质。整合职业教育和培训资源,全面提供政府补贴职业技能培训服务。强化企业开展农民工岗位技能培训责任,足额提取并合理使用职工教育培训经费。鼓励高等学校、各类职业院校和培训机构积极开展职业教育和技能培训,推进职业技能实训基地建设。鼓励农民工取得职业资格证书和专项职业能力证书,并按规定给予职业技能鉴定补贴。加大农民工创业政策扶持力度,健全农民工劳动权益保护机制。实现就业信息全国联网,为农民工提供免费的就业信息和政策咨询。

    第三节 扩大社会保障覆盖面

    扩大参保缴费覆盖面,适时适当降低社会保险费率。完善职工基本养老保险制度,实现基础养老金全国统筹,鼓励农民工积极参保、连续参保。依法将农民工纳入城镇职工基本医疗保险,允许灵活就业农民工参加当地城镇居民基本医疗保险。完善社会保险关系转移接续政策,在农村参加的养老保险和医疗保险规范接入城镇社保体系,建立全国统一的城乡居民基本养老保险制度,整合城乡居民基本医疗保险制度。强化企业缴费责任,扩大农民工参加城镇职工工伤保险、失业保险、生育保险比例。推进商业保险与社会保险衔接合作,开办各类补充性养老、医疗、健康保险。

    第四节 改善基本医疗卫生条件

    根据常住人口配置城镇基本医疗卫生服务资源,将农民工及其随迁家属纳入社区卫生服务体系,免费提供健康教育、妇幼保健、预防接种、传染病防控、计划生育等公共卫生服务。加强农民工聚居地疾病监测、疫情处理和突发公共卫生事件应对。鼓励有条件的地方将符合条件的农民工及其随迁家属纳入当地医疗救助范围。

    第五节 拓宽住房保障渠道

    采取廉租住房、公共租赁住房、租赁补贴等多种方式改善农民工居住条件。完善商品房配建保障性住房政策,鼓励社会资本参与建设。农民工集中的开发区和产业园区可以建设单元型或宿舍型公共租赁住房,农民工数量较多的企业可以在符合规定标准的用地范围内建设农民工集体宿舍。审慎探索由集体经济组织利用农村集体建设用地建设公共租赁住房。把进城落户农民完全纳入城镇住房保障体系。

    第八章 建立健全农业转移人口市民化推进机制

    强化各级政府责任,合理分担公共成本,充分调动社会力量,构建政府主导、多方参与、成本共担、协同推进的农业转移人口市民化机制。

    第一节 建立成本分担机制

    建立健全由政府、企业、个人共同参与的农业转移人口市民化成本分担机制,根据农业转移人口市民化成本分类,明确成本承担主体和支出责任。

    政府要承担农业转移人口市民化在义务教育、劳动就业、基本养老、基本医疗卫生、保障性住房以及市政设施等方面的公共成本。企业要落实农民工与城镇职工同工同酬制度,加大职工技能培训投入,依法为农民工缴纳职工养老、医疗、工伤、失业、生育等社会保险费用。农民工要积极参加城镇社会保险、职业教育和技能培训等,并按照规定承担相关费用,提升融入城市社会的能力。

    第二节 合理确定各级政府职责

    中央政府负责统筹推进农业转移人口市民化的制度安排和政策制定,省级政府负责制定本行政区农业转移人口市民化总体安排和配套政策,市县政府负责制定本行政区城市和建制镇农业转移人口市民化的具体方案和实施细则。各级政府根据基本公共服务的事权划分,承担相应的财政支出责任,增强农业转移人口落户较多地区政府的公共服务保障能力。

    第三节 完善农业转移人口社会参与机制

    推进农民工融入企业、子女融入学校、家庭融入社区、群体融入社会,建设包容性城市。提高各级党代会代表、人大代表、政协委员中农民工的比例,积极引导农民工参加党组织、工会和社团组织,引导农业转移人口有序参政议政和参加社会管理。加强科普宣传教育,提高农民工科学文化和文明素质,营造农业转移人口参与社区公共活动、建设和管理的氛围。城市政府和用工企业要加强对农业转移人口的人文关怀,丰富其精神文化生活。

 

上一页  [1] [2] [3] [4] [5] [6] [7] [8] [9] 下一页

文章编辑:wxj 
焦作网免责声明:

本网所有稿件,未经许可不得转载。
转载稿件不代表本网观点,如有异议请联系我们即可处理。
刊发、转载的稿件,作者可联系本网申领稿酬。


授权发布:国家新型城镇化规划(2014-2020年)
2014-3-17 0:50:26    来源:新华社

 

    第三篇 有序推进农业转移人口市民化

    按照尊重意愿、自主选择,因地制宜、分步推进,存量优先、带动增量的原则,以农业转移人口为重点,兼顾高校和职业技术院校毕业生、城镇间异地就业人员和城区城郊农业人口,统筹推进户籍制度改革和基本公共服务均等化。

    第六章 推进符合条件农业转移人口落户城镇

    逐步使符合条件的农业转移人口落户城镇,不仅要放开小城镇落户限制,也要放宽大中城市落户条件。

    第一节 健全农业转移人口落户制度

    各类城镇要健全农业转移人口落户制度,根据综合承载能力和发展潜力,以就业年限、居住年限、城镇社会保险参保年限等为基准条件,因地制宜制定具体的农业转移人口落户标准,并向全社会公布,引导农业转移人口在城镇落户的预期和选择。

    第二节 实施差别化落户政策

    以合法稳定就业和合法稳定住所(含租赁)等为前置条件,全面放开建制镇和小城市落户限制,有序放开城区人口50万-100万的城市落户限制,合理放开城区人口100万-300万的大城市落户限制,合理确定城区人口300万-500万的大城市落户条件,严格控制城区人口500万以上的特大城市人口规模。大中城市可设置参加城镇社会保险年限的要求,但最高年限不得超过5年。特大城市可采取积分制等方式设置阶梯式落户通道调控落户规模和节奏。

    第七章 推进农业转移人口享有城镇基本公共服务

    农村劳动力在城乡间流动就业是长期现象,按照保障基本、循序渐进的原则,积极推进城镇基本公共服务由主要对本地户籍人口提供向对常住人口提供转变,逐步解决在城镇就业居住但未落户的农业转移人口享有城镇基本公共服务问题。

    第一节 保障随迁子女平等享有受教育权利

    建立健全全国中小学生学籍信息管理系统,为学生学籍转接提供便捷服务。将农民工随迁子女义务教育纳入各级政府教育发展规划和财政保障范畴,合理规划学校布局,科学核定教师编制,足额拨付教育经费,保障农民工随迁子女以公办学校为主接受义务教育。对未能在公办学校就学的,采取政府购买服务等方式,保障农民工随迁子女在普惠性民办学校接受义务教育的权利。逐步完善农民工随迁子女在流入地接受中等职业教育免学费和普惠性学前教育的政策,推动各地建立健全农民工随迁子女接受义务教育后在流入地参加升学考试的实施办法。

    第二节 完善公共就业创业服务体系

    加强农民工职业技能培训,提高就业创业能力和职业素质。整合职业教育和培训资源,全面提供政府补贴职业技能培训服务。强化企业开展农民工岗位技能培训责任,足额提取并合理使用职工教育培训经费。鼓励高等学校、各类职业院校和培训机构积极开展职业教育和技能培训,推进职业技能实训基地建设。鼓励农民工取得职业资格证书和专项职业能力证书,并按规定给予职业技能鉴定补贴。加大农民工创业政策扶持力度,健全农民工劳动权益保护机制。实现就业信息全国联网,为农民工提供免费的就业信息和政策咨询。

    第三节 扩大社会保障覆盖面

    扩大参保缴费覆盖面,适时适当降低社会保险费率。完善职工基本养老保险制度,实现基础养老金全国统筹,鼓励农民工积极参保、连续参保。依法将农民工纳入城镇职工基本医疗保险,允许灵活就业农民工参加当地城镇居民基本医疗保险。完善社会保险关系转移接续政策,在农村参加的养老保险和医疗保险规范接入城镇社保体系,建立全国统一的城乡居民基本养老保险制度,整合城乡居民基本医疗保险制度。强化企业缴费责任,扩大农民工参加城镇职工工伤保险、失业保险、生育保险比例。推进商业保险与社会保险衔接合作,开办各类补充性养老、医疗、健康保险。

    第四节 改善基本医疗卫生条件

    根据常住人口配置城镇基本医疗卫生服务资源,将农民工及其随迁家属纳入社区卫生服务体系,免费提供健康教育、妇幼保健、预防接种、传染病防控、计划生育等公共卫生服务。加强农民工聚居地疾病监测、疫情处理和突发公共卫生事件应对。鼓励有条件的地方将符合条件的农民工及其随迁家属纳入当地医疗救助范围。

    第五节 拓宽住房保障渠道

    采取廉租住房、公共租赁住房、租赁补贴等多种方式改善农民工居住条件。完善商品房配建保障性住房政策,鼓励社会资本参与建设。农民工集中的开发区和产业园区可以建设单元型或宿舍型公共租赁住房,农民工数量较多的企业可以在符合规定标准的用地范围内建设农民工集体宿舍。审慎探索由集体经济组织利用农村集体建设用地建设公共租赁住房。把进城落户农民完全纳入城镇住房保障体系。

    第八章 建立健全农业转移人口市民化推进机制

    强化各级政府责任,合理分担公共成本,充分调动社会力量,构建政府主导、多方参与、成本共担、协同推进的农业转移人口市民化机制。

    第一节 建立成本分担机制

    建立健全由政府、企业、个人共同参与的农业转移人口市民化成本分担机制,根据农业转移人口市民化成本分类,明确成本承担主体和支出责任。

    政府要承担农业转移人口市民化在义务教育、劳动就业、基本养老、基本医疗卫生、保障性住房以及市政设施等方面的公共成本。企业要落实农民工与城镇职工同工同酬制度,加大职工技能培训投入,依法为农民工缴纳职工养老、医疗、工伤、失业、生育等社会保险费用。农民工要积极参加城镇社会保险、职业教育和技能培训等,并按照规定承担相关费用,提升融入城市社会的能力。

    第二节 合理确定各级政府职责

    中央政府负责统筹推进农业转移人口市民化的制度安排和政策制定,省级政府负责制定本行政区农业转移人口市民化总体安排和配套政策,市县政府负责制定本行政区城市和建制镇农业转移人口市民化的具体方案和实施细则。各级政府根据基本公共服务的事权划分,承担相应的财政支出责任,增强农业转移人口落户较多地区政府的公共服务保障能力。

    第三节 完善农业转移人口社会参与机制

    推进农民工融入企业、子女融入学校、家庭融入社区、群体融入社会,建设包容性城市。提高各级党代会代表、人大代表、政协委员中农民工的比例,积极引导农民工参加党组织、工会和社团组织,引导农业转移人口有序参政议政和参加社会管理。加强科普宣传教育,提高农民工科学文化和文明素质,营造农业转移人口参与社区公共活动、建设和管理的氛围。城市政府和用工企业要加强对农业转移人口的人文关怀,丰富其精神文化生活。

 

上一页  [1] [2] [3] [4] [5] [6] [7] [8] [9] 下一页

文章编辑:wxj 
 

版权声明 | 焦作日报社简介 | 焦作网简介 | 网上订报 | 联系我们
版权所有:河南省焦作日报社 未经授权,请勿转载或建立镜像。
《焦作日报》遗失声明热线:(0391)8797096 邮编:454002
本网违法和不良信息举报电话:(0391)8797000 举报邮箱:jzrbcn@163.com
河南省“网络敲诈和有偿删帖”专项整治工作热线:0371-65598032 举报网站:www.henanjubao.com
公安部网络违法犯罪举报网 河南省互联网违法和不良信息举报中心 豫ICP备14012713号
焦公网安备4108000005 豫公网安备41080202000004号 互联网新闻信息服务许可证:41120180801
地址:焦作市人民路1159号 报业·国贸大厦 


扫一扫在手机打开当前页
版权所有:河南省焦作日报社 未经授权,请勿转载或建立镜像。
互联网新闻信息服务许可证:41120180801 电话:(0391)8797000